12月29日,上海高校智库“华东理工大学社会工作与社会政策研究院”何雪松教授和吴开泽研究员领衔的智库重点研究项目“中国城市社会发展指数研究”课题组在沪线上发布“新时代中国城市社会发展指数暨百强榜(2025)”,这是华东理工大学持续第八年公开发布中国城市社会发展百强榜。
经济日报新闻客户端、央广网客户端、上观新闻、中国新闻网、澎湃新闻、科学网、上海教育新闻网、第一教育、上海热线、话匣子、广州日报新花城、南方网、银川发布、呼和浩特发布等10余家媒体进行了原发报道。本篇选取了部分报道予以转载。
【经济日报新闻客户端】中国城市社会发展百强榜(2025)在沪发布

“新时代中国城市社会发展指数暨百强榜(2025)”12月29日在沪发布。这是华东理工大学持续第八年公开发布中国城市社会发展百强榜。
由上海高校智库“华东理工大学社会工作与社会政策研究院”教授何雪松和研究员吴开泽领衔的智库重点研究项目“中国城市社会发展指数研究”课题组,负责该项研究。据了解,2025年城市社会发展指标体系包括7个一级指标、45个二级指标,能够从多个层面对297个地级以上城市的社会发展状况进行综合评价。
从整体上看,我国城市社会发展指标体系中经济发展与民生建设、社会治理与社会服务、公共医疗与居民健康、社会保障与社会救助四类指标分值最大。城市社会发展排名也表明,经济发展在整个指标体系中的“基础性”作用,是“社会的经济”。
课题组根据“中国城市社会发展指标体系”,利用可获得的2024年各类统计年鉴和统计公报数据,对全国297个地级以上城市进行了排名。中国城市社会发展指数综合排名前十强城市分别为北京市、上海市、深圳市、广州市、重庆市、杭州市、南京市、武汉市、成都市、天津市。
中国城市社会发展十强城市连续七年上榜,体现了十强市强大的经济社会发展实力,反映了十强市社会发展的综合性和全面性,展现了十强市对中国城市社会发展的引领作用。近八年的城市社会发展情况显示,前三十强上榜城市名单基本稳定,但内部排位竞争激烈,这既反映了城市社会发展的长期性和稳定性,也反映了政府推动城市社会发展的积极性和紧迫感。
华东理工大学社会工作与社会政策研究院根据中国式现代化的内涵和总体目标,认真践行人民城市理念,研究中国城市社会发展规律,总结中国城市在民生建设、社会保障、社会治理、生态文明建设、文化强国建设、科教兴国和健康中国建设等领域的成功经验,记录中国推进人民城市建设和共同富裕的奋斗进程,致力于反映人民对美好生活的向往,讲好中国城市发展故事,认真做中国城市社会发展的推动者和见证者。
【央广网客户端】2025中国城市社会发展百强榜发布 北京、上海持续领跑

央广网上海12月31日消息(记者 唐奇云)12月29日,“中国城市社会发展指数研究”课题组在沪线上发布“新时代中国城市社会发展指数暨百强榜(2025)”。榜单显示,北京和上海持续引领城市社会发展,深圳和广州齐肩并进,国家级城市群在社会发展百强榜中表现优异。
据悉,该榜单是上海高校智库“华东理工大学社会工作与社会政策研究院”何雪松教授和吴开泽研究员领衔的智库重点研究项目,华东理工大学已连续八年公开发布中国城市社会发展百强榜。
课题组方面表示,2025年中国城市社会发展指标体系致力于综合反映城市社会发展与民生福祉,在长期关注城市社会保障、居民健康和人口发展的基础上,更加重视城市的经济发展与民生建设、社会治理与社会服务、教育文化与科技创新,更加关注经济社会发展全面绿色转型。据介绍,该指标体系包括7个一级指标、45个二级指标,能够从多个层面对297个地级以上城市的社会发展状况进行综合评价。其中,一级指标分别为经济发展与民生建设、人口发展与社会潜力、生态文明与环境治理、社会治理与社会服务、教育文化与科技创新、公共医疗与居民健康、社会保障与社会救助。
课题组根据中国城市社会发展指标体系,利用可获得的2024年各类统计年鉴和统计公报数据,对全国297个地级以上城市进行了排名。中国城市社会发展指数综合排名前十强城市分别为北京市、上海市、深圳市、广州市、重庆市、杭州市、南京市、武汉市、成都市、天津市。
2025年百强城市的省份分布情况更为均衡,一些中等和中小城市凭借其在经济发展、民生建设、社会保障、生态环境和优秀历史文化等方面的优秀表现进入综合发展百强榜。各省份上榜城市数量显示,浙江省和江苏省上榜城市数量名列前茅,达11个;广东省紧随其后,上榜城市为9个;山东省上榜城市为8个;福建省和湖北省上榜城市为5个。
值得一提的是,上海市连续八年位列综合排名百强榜榜眼,在“经济发展与民生建设”“社会治理与社会服务”和“社会保障与社会救助”三个一级指标得分位列榜首,在“教育文化与科技创新”和“公共医疗与居民健康”两个一级指标得分仅次于北京位居第二。
【中国新闻网】“新时代中国城市社会发展指数暨百强榜(2025)”在沪发布

中新网上海新闻12月29日电(许婧)上海高校智库“华东理工大学社会工作与社会政策研究院”何雪松教授和吴开泽研究员领衔的智库重点研究项目“中国城市社会发展指数研究”课题组29日在沪线上发布“新时代中国城市社会发展指数暨百强榜(2025)”,这是华东理工大学持续第八年公开发布中国城市社会发展百强榜。
课题组根据《中共中央关于制定国民经济和社会发展第十五个五年规划的建议》的新要求和二〇三五年远景目标,对标人民城市理念和新发展阶段的社会建设新形势,对指标体系进行调整优化。2025年中国城市社会发展指标体系致力于综合反映城市社会发展与民生福祉,在长期关注城市社会保障、居民健康和人口发展的基础上,更加重视城市的经济发展与民生建设、社会治理与社会服务、教育文化与科技创新,更加关注经济社会发展全面绿色转型。课题组特别强调经济持续稳定增长、高质量充分就业和人民生活品质不断提高对全体人民共同富裕的重要性。
2025年城市社会发展指标体系包括7个一级指标、45个二级指标,能够从多个层面对297个地级以上城市的社会发展状况进行综合评价。一级指标分别为经济发展与民生建设、人口发展与社会潜力、生态文明与环境治理、社会治理与社会服务、教育文化与科技创新、公共医疗与居民健康、社会保障与社会救助。课题组持续优化城市社会发展指标体系和指标分值,优化基本分和扣减分,其中基本指标为40个二级指标,基本分为100分;扣减二级指标为5个,扣减分为9分。
从整体上看,我国城市社会发展指标体系中经济发展与民生建设、社会治理与社会服务、公共医疗与居民健康、社会保障与社会救助四类指标分值最大,这与课题组主张“城市发展的人民属性和社会属性”直接相关。城市社会发展排名也表明,经济发展在整个指标体系中的“基础性”作用,是“社会的经济”。
课题组根据“中国城市社会发展指标体系”,利用可获得的2024年各类统计年鉴和统计公报数据,对全国297个地级以上城市进行了排名。中国城市社会发展指数综合排名前十强城市分别为北京市、上海市、深圳市、广州市、重庆市、杭州市、南京市、武汉市、成都市、天津市。北京和上海持续引领城市社会发展,深圳和广州齐肩并进。国家级城市群在社会发展百强榜中表现优异,排行榜前十位城市中有七个城市来自京津冀、长三角和珠三角三大城市群,重庆、武汉和成都三个中西部城市表现优异,这充分体现了国家区域协调发展战略成效。中国城市社会发展十强城市连续七年上榜,体现了十强市强大的经济社会发展实力,反映了十强市社会发展的综合性和全面性,展现了十强市对中国城市社会发展的引领作用。近八年的城市社会发展情况显示,前三十强上榜城市名单基本稳定,但内部排位竞争激烈,这既反映了城市社会发展的长期性和稳定性,也反映了政府推动城市社会发展的积极性和紧迫感。
2025年百强城市的省份分布情况更为均衡,一些中等和中小城市凭借其在经济发展、民生建设、社会保障、生态环境和优秀历史文化等方面的优秀表现进入综合发展百强榜。各省份上榜城市数量显示,浙江省和江苏省上榜城市数量名列前茅,上榜城市为11个;广东省紧随其后,上榜城市为9个;山东省上榜城市为8个,福建省和湖北省上榜城市为5个,四川和内蒙古上榜城市为4个。四川省和湖北省综合排名百强榜上榜城市数量增长明显。
上海市连续八年位列综合排名百强榜榜眼,在 “经济发展与民生建设”“社会治理与社会服务”和“社会保障与社会救助”三个一级指标得分位列榜首,在“教育文化与科技创新”和“公共医疗与居民健康”两个一级指标得分仅次于北京位居榜眼。
中国城市社会发展七个一级指标专项排名百强榜旨在从多个维度考察城市社会发展的多样性,反映不同城市的资源禀赋优势或社会发展特色,体现城市居民在社会各层面的获得感和幸福感。一些中小城市由于特殊的环境条件和资源禀赋,以及中央和地方政府的重视和投入,在一级指标专项排名百强榜中排名靠前。专项排名榜说明城市社会发展不完全等同于经济发展,良好的社会发展能够提高人民生活品质,使人民有更大的获得感和安全感,有更好的舒适度和健康度,更好满足人民对美好生活的向往。
在“经济发展与民生建设”领域,沪京深杭穗名列前五强,宁苏青汉厦进入十强。前三十强城市大多为东部沿海城市或内地省会城市,这些城市拥有完善的现代化产业体系,经济发展具有强大的韧性和活力。
在“人口发展与社会潜力”领域,广深莞领跑前三,郑州、成都、武汉、西安和拉萨等中西部省会城市进入十强。中西部省会在国家的区域协调发展战略引领下,凭借产业优势和公共服务资源优势,人口集聚能力显著增强,人口年龄结构更为年轻,社会发展具有较强的可持续性。
在“生态文明与环境治理”领域,十强城市大多为环境优美、气候宜人的城市,如丽江、林芝、三亚、黄山和南平等著名旅游城市。
在“社会治理与社会服务”领域,上海、北京、重庆、天津和杭州位列前五强,前十强均为副省级以上城市,这些城市在人民城市理念引领下,凭借较强的经济实力在社会治理理念、治理技术和治理模式等方面持续推动创新,充分发挥政府、市场和社会的协同力量,更加兼顾治理效率和城市温度。
在“教育文化与科技创新”领域,京沪宁位居三甲,杭州和西安进入五强,深圳作为中国重要的产业科技创新中心位列第六名,前十强城市除深圳外均为国家历史文化名城。前三十强城市大多优秀传统文化积淀深厚、文化遗产丰富、高校和科研机构集聚。
在“公共医疗与居民健康”领域,北京和上海得分领先,重庆、成都和广州位列前五强,这些城市是全国的医疗创新高地和优质医疗资源集聚地,拥有实力雄厚的医学院和高水平医学人才,为居民健康提供了坚实的医疗保障。
在“社会保障与社会救助”领域,上海和北京得分最高,省会以上城市和产业集聚城市排名靠前,这些城市能提供大量的就业机会,吸引了大量青壮年人口,优化了所在城市的人口年龄结构,增强了所在城市社会保险基金的可持续性。乌鲁木齐、西宁、拉萨等西部城市得益于国家的区域协调发展和西部大开发战略,排名靠前。
中国城市社会发展指标体系全面对标“十五五”时期经济社会发展目标,旨在引导城市社会发展进程。华东理工大学社会工作与社会政策研究院根据中国式现代化的内涵和总体目标,认真践行人民城市理念,研究中国城市社会发展规律,总结中国城市在民生建设、社会保障、社会治理、生态文明建设、文化强国建设、科教兴国和健康中国建设等领域的成功经验,记录中国推进人民城市建设和共同富裕的奋斗进程,致力于反映人民对美好生活的向往,讲好中国城市发展故事,认真做中国城市社会发展的推动者和见证者。
【科学网】“新时代中国城市社会发展指数暨百强榜(2025)”发布

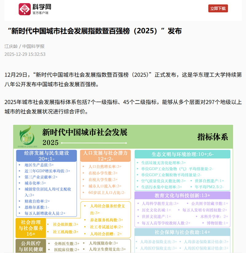
12月29日,“新时代中国城市社会发展指数暨百强榜(2025)”正式发布,这是华东理工大学持续第八年公开发布中国城市社会发展百强榜。
2025年城市社会发展指标体系包括7个一级指标、45个二级指标,能够从多个层面对297个地级以上城市的社会发展状况进行综合评价。
从整体上看,我国城市社会发展指标体系中经济发展与民生建设、社会治理与社会服务、公共医疗与居民健康、社会保障与社会救助四类指标分值最大。城市社会发展排名也表明,经济发展在整个指标体系中的“基础性”作用,是“社会的经济”。
中国城市社会发展指数综合排名前十强城市分别为北京市、上海市、深圳市、广州市、重庆市、杭州市、南京市、武汉市、成都市、天津市。近八年的城市社会发展情况显示,前三十强上榜城市名单基本稳定。
2025年百强城市的省份分布情况更为均衡,一些中等和中小城市凭借其在经济发展、民生建设、社会保障、生态环境和优秀历史文化等方面的优秀表现进入综合发展百强榜。各省份上榜城市数量显示,浙江省和江苏省上榜城市数量名列前茅,上榜城市为11个;广东省紧随其后,上榜城市为9个。四川省和湖北省综合排名百强榜上榜城市数量增长明显。
中国城市社会发展七个一级指标专项排名百强榜则旨在从多个维度考察城市社会发展的多样性,反映不同城市的资源禀赋优势或社会发展特色,体现城市居民在社会各层面的获得感和幸福感。
在“经济发展与民生建设”领域,沪京深杭穗名列前五强,宁苏青汉厦进入十强。前三十强城市大多为东部沿海城市或内地省会城市,这些城市拥有完善的现代化产业体系,经济发展具有强大的韧性和活力。
在“人口发展与社会潜力”领域,广深莞领跑前三,郑州、成都、武汉、西安和拉萨等中西部省会城市进入十强。
在“生态文明与环境治理”领域,十强城市大多为环境优美、气候宜人的城市,如丽江、林芝、三亚、黄山和南平等著名旅游城市。
在“社会治理与社会服务”领域,上海、北京、重庆、天津和杭州位列前五强,前十强均为副省级以上城市。
在“教育文化与科技创新”领域,京沪宁位居三甲,杭州和西安进入五强,前十强城市除深圳外均为国家历史文化名城。前三十强城市大多优秀传统文化积淀深厚、文化遗产丰富、高校和科研机构集聚。
在“公共医疗与居民健康”领域,北京和上海得分领先,重庆、成都和广州位列前五强。
在“社会保障与社会救助”领域,上海和北京得分最高,省会以上城市和产业集聚城市排名靠前。
【文汇·上观】华东理工发布全国百强城市榜,看看你的城市哪些指标名列前茅

全国哪些城市社会发展综合指数排名靠前?在经济发展与民生建设、社会治理与社会服务、教育文化与科技创新、公共医疗与居民健康、社会救助与社会保障方面又有哪些城市位列前茅?
今天(12月29日)上海高校智库“华东理工大学社会工作与社会政策研究院”何雪松教授和吴开泽研究员领衔的“中国城市社会发展指数研究”课题组发布2025中国城市社会发展指数百强榜,北京市、上海市、深圳市、广州市、重庆市、杭州市、南京市、武汉市、成都市、天津市十城市位列综合指数前十。而在各个一级指标榜单上,全国多个省份和城市各有特色。
这是华东理工大学连续第八年公开发布中国城市社会发展百强榜,也是上海高校智库重点研究项目。
2025年中国城市社会发展指标体系致力于综合反映城市社会发展与民生福祉,城市社会保障、居民健康和人口发展、经济社会发展全面绿色转型。尤其强调经济持续稳定增长、高质量充分就业和人民生活品质不断提高对全体人民共同富裕的重要性。
2025年城市社会发展指标体系包括7个一级指标、45个二级指标。一级指标分别为经济发展与民生建设、人口发展与社会潜力、生态文明与环境治理、社会治理与社会服务、教育文化与科技创新、公共医疗与居民健康、社会保障与社会救助。
国家级城市群在社会发展百强榜中表现优异
中国城市社会发展十强城市连续七年上榜,北京和上海持续引领城市社会发展,深圳和广州齐肩并进。国家级城市群在社会发展百强榜中表现优异,排行榜前十位城市中有七个城市来自京津冀、长三角和珠三角三大城市群,重庆、武汉和成都三个中西部城市表现优异,这充分体现了国家区域协调发展战略成效。
课题组根据“中国城市社会发展指标体系”,利用可获得的2024年各类统计年鉴和统计公报数据,对全国297个地级以上城市进行了排名,前100强城市分为:A++级(1-10名)、A+级(11-30名)、A级(31-60名)、A-级(61-100名)四个等级。
西安市、东莞市、苏州市和佛山市位列第11至14名,郑州市再次进入20强。近八年的城市社会发展情况显示,前三十强上榜城市名单基本稳定,但内部排位竞争激烈,这既反映了城市社会发展的长期性和稳定性,也反映了政府推动城市社会发展的积极性和紧迫感。
百强榜上榜城市尤其是前三十强城市的经济发展水平高,建设现代产业体系成效显著,经济社会发展全面绿色转型效果明显,教育、科技、医疗和文化等优质资源集聚,社会保障和社会服务体系完善。人口的集聚和流动促进了区域协调发展。这些城市注重发挥市场和社会的协同发展作用,注重城市文化传承与发展,逐步探索形成了各具特色的城市经济发展与社会治理格局,增强了城市社会发展潜力。
浙江、江苏、广东三省上榜城市数量位列前三
2025年百强城市的省份分布情况更为均衡,一些中等和中小城市凭借其在经济发展、民生建设、社会保障、生态环境和优秀历史文化等方面的优秀表现进入综合发展百强榜。
各省份上榜城市数量显示,浙江省和江苏省上榜城市数量名列前茅,上榜城市分别为11个;广东省紧随其后,上榜城市为9个;山东省上榜城市为8个,福建省和湖北省上榜城市为5个,四川和内蒙古上榜城市为4个。四川省和湖北省综合排名百强榜上榜城市数量增长明显。
城市社会发展百强榜上榜城市的空间集聚效应明显,东部沿海地区上榜城市最为集中,这反映了我国城市社会发展仍存在不平衡性和不充分性。与此同时,湖北等中部省份上榜城市数量有所上升,四川、内蒙古和广西等西部省份上榜城市数量较多,这充分体现了国家共同富裕和区域协调发展战略成效。
中国城市社会发展一级指标专项排名百强多省各有各色
中国城市社会发展七个一级指标专项排名百强榜旨在从多个维度考察城市社会发展的多样性,反映不同城市的资源禀赋优势或社会发展特色。专项排名榜说明城市社会发展不完全等同于经济发展,良好的社会发展能够提高人民生活品质,使人民有更大的获得感和安全感,有更好的舒适度和健康度,更好满足人民对美好生活的向往。
在“经济发展与民生建设”领域,一级指标排名前十位的城市分别为:上海市、北京市、深圳市、杭州市、广州市、南京市、苏州市、青岛市、武汉市、厦门市。
前三十强城市大多为东部沿海城市或内地省会城市,这些城市拥有完善的现代化产业体系,经济发展具有强大的韧性和活力。
上海和北京分别作为中国的经济和政治中心,引领全国经济发展和民生建设;深圳作为中国特色社会主义先行示范区位列第三位,杭州和广州紧随其后位列五强。沪杭宁苏是长三角城市群重要城市,经济发展具有较强的活力和韧性,这四个城市进入经济发展十强市,反映了长三角城市群强大的产业实力和经济发展潜力。
在“人口发展与社会潜力”领域,一级指标排名前十位的城市为:广州市、深圳市、东莞市、郑州市、成都市、佛山市、武汉市、北京市、西安市、拉萨市。
排名较高的城市主要分布在长三角和珠三角等东部沿海地区,以及郑州、成都、西安和拉萨等中西部省会以上城市。中西部省会城市在国家的区域协调发展战略引领下,凭借产业优势和公共服务资源优势,人口集聚能力显著增强,人口年龄结构更为年轻,社会发展具有较强的可持续性。
在“生态文明与环境治理”领域,前十名的城市依次为:丽江市、林芝市、三亚市、日喀则市、黄山市、南平市、三沙市、那曲市、海口市、儋州市。大多为环境优美、气候宜人的旅游城市。
在“社会治理与社会服务”领域,一级指标排名前十位城市分别为:上海市、北京市、重庆市、天津市、杭州市、西安市、广州市、武汉市、成都市、深圳市。
前十强均为副省级以上城市,这些城市在人民城市理念引领下,凭借较强的经济实力在社会治理理念、治理技术和治理模式等方面持续推动创新,充分发挥政府、市场和社会的协同力量,更加兼顾治理效率和城市温度。
在“教育文化与科技创新”领域,一级指标排名前十的城市分别是:北京市、上海市、南京市、杭州市、西安市、深圳市、广州市、苏州市、郑州市、福州市。
前十强城市除深圳外均为国家历史文化名城。深圳作为中国重要的产业科技创新中心位列第六名,前三十强城市大多优秀传统文化积淀深厚、文化遗产丰富、高校和科研机构集聚。
在“公共医疗与居民健康”领域,一级指标排名前十的城市为:北京市、上海市、重庆市、成都市、广州市、天津市、杭州市、武汉市、西安市、南京市。
北京和上海得分领先,重庆、成都和广州位列前五强,这些城市是全国的医疗创新高地和优质医疗资源集聚地,拥有实力雄厚的医学院和高水平医学人才,为居民健康提供了坚实的医疗保障。
在“社会保障与社会救助”领域,一级指标排名前十位的城市分别是:上海市、北京市、深圳市、天津市、东莞市、珠海市、杭州市、乌鲁木齐市、乌海市、西宁市。
上海和北京得分最高,省会以上城市和产业集聚城市排名靠前,这些城市能提供大量的就业机会,吸引了大量青壮年人口,优化了所在城市的人口年龄结构,增强了所在城市社会保险基金的可持续性。乌鲁木齐、西宁、拉萨等西部城市得益于国家的区域协调发展和西部大开发战略,排名靠前。





