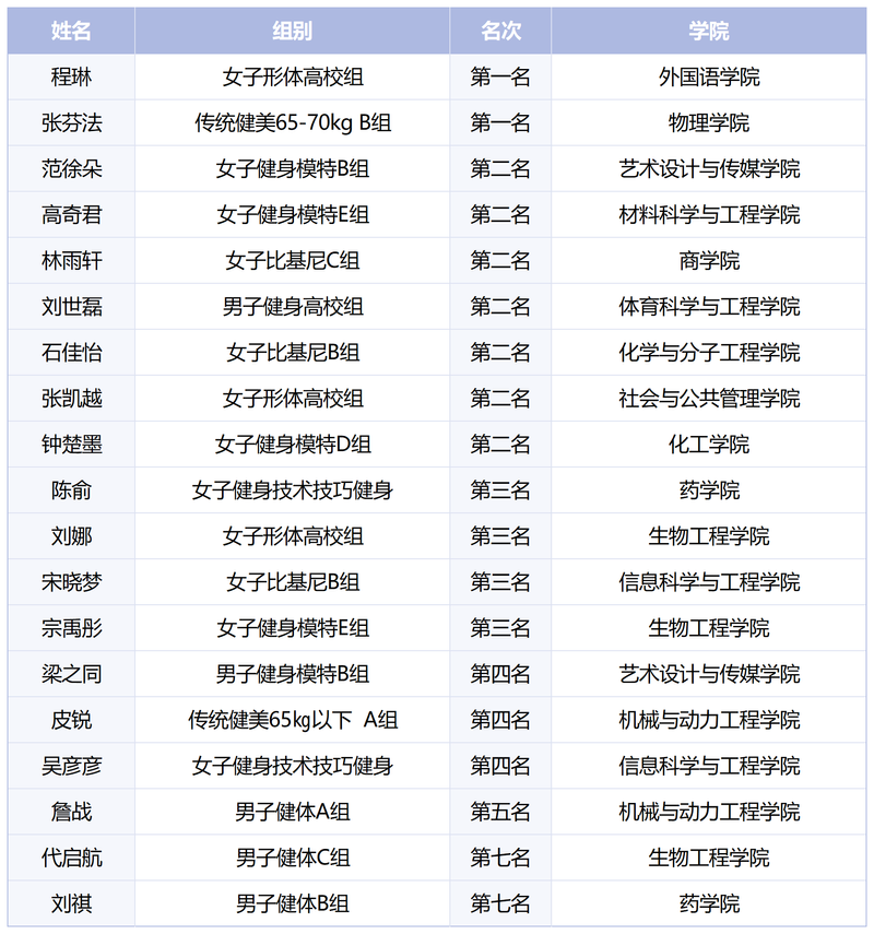
近日,2025-2026上海市大学生健美健身锦标赛落下帷幕,该赛事由上海市教育委员会主办,上海市大学生体育协会、上海市中学生体育协会、上海健康医学院承办。此次比赛华理健身健美队共派出25名参赛队员,参与了男子健美、男子健体、男子健身模特、男子健身、女子形体、女子模特、女子比基尼、女子健身技术技巧等15个比赛项目。共有19位同学赢得名次,其中荣获第一名2位,第二名7位,第三名4位,第四名3位,第五名1位,第七名2位。

竞赛分为甲组,高校组(本科及研究生);乙组,高职高专组两个组别。竞赛项目分为男子比赛项目(传统健美、健体、健身模特、健身);女子比赛项目(健身比基尼、健身模特、形体、健身)。在比赛中华理学子意气昂扬,朝气蓬勃,展现出了良好的精神风貌。

获奖名单


未来,华理健美队将以更饱满的热情投入后续训练,在许勤华、陈灵霞、胡美华三位老师的组织与指导下,凝聚团队力量,展现更亮眼的风貌,继续秉持这份探索与拼搏精神,在更多的赛事中继续绽放光彩,创造更多辉煌。





