近日,生物医学工程领域国际顶级学术期刊《自然—生物医学工程》,在线发表了华东理工大学化学与分子工程学院光敏产品研究中心朱为宏院士、郭志前教授团队在超敏分子探针脑部β-淀粉样蛋白(Aβ)斑块成像领域取得的重要突破。
该研究基于喹啉腈染料母体“QMFluor”首创“一体化Aβ探针”,实现活体大脑中淀粉样斑块的近红外荧光(NIRF)、磁共振(MRI)及正电子发射断层扫描(PET)时空分辨动态成像,为阿尔茨海默症(AD)的病理机制解析和精准诊疗提供时空分辨检测新工具。
阿尔茨海默症是全球最常见的神经退行性疾病,起病隐匿,症状呈进行性加重,超过70%的阿尔茨海默病患者在确诊时已进入中晚期,其早期诊断长期受限于Aβ斑块检测技术的时空分辨率不足,从而错失了最佳的治疗时机。作为AD病理早期病变的重要标志物,Aβ斑块动态形成、且高度异质化地分布于不同脑区。现有的临床PET显像剂(如18F-AV-45)虽能原位检测分析斑块分布,但难以实现实时成像、动态示踪;商业化荧光探针(如硫黄素T)则因血脑屏障(BBB)穿透性差、信噪比低无法实现活体检测。面向Aβ斑块检测的AD早期诊断需求,如何将“离体、静态、定性描述”推进至“在体、动态、定量测量”,成为领域内亟待攻克的关键技术瓶颈。

研究团队长期从事高性能染料母体创制及生物传感前沿应用研究探索,基于发展自主产权喹啉腈染料母体,创新提出“QM-Fluor一体化分子框架”设计新策略:微环境响应荧光砌块:发展近红外喹啉腈荧光单元,实现Aβ激活点亮;多模态螯合平台:兼具钆(Gd)标记MRI造影与镓-68(68Ga)标记PET一体化显像,赋予探针空间定位与定量分析双重能力;BBB穿透增强模块:优化分子亲脂性,显著提升探针血脑屏障穿透效率。


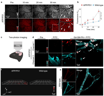
基于此染料分子创新策略开发的QM-FN-DOTA探针,在活体Aβ检测中成功实现了:动态可视化示踪:通过脑部双光子荧光显微成像,实时监测探针穿越脑血屏障并点亮Aβ斑块全过程;空间定位与定量检测:MRI精准定位脑部海马区与皮层斑块空间分布,PET-CT定量分析正常鼠与AD鼠脑部摄取;跨模式多物种验证:在比格犬模型中证实探针的BBB穿透性与临床兼容性,为转化医学奠定基础。
该研究工作主要由华东理工大学博士研究生代建锋(2024年毕业,现就职于中蓝晨光化工研究设计院有限公司)在燕宸旭副教授、郭志前教授的指导下完成,并得到了朱为宏院士和田禾院士的悉心指导,仁济医院核医学科魏伟军研究员、刘建军主任、分子医学研究院姬丁坤副研究员等亦给予大力支持。该研究工作得到了材料生物学与动态化学教育部前沿科学中心、费林加诺贝尔奖科学家联合研究中心、国家杰出青年科学基金、国家重点研发专项等项目支持。
论文链接:https://www.nature.com/articles/s41551-025-01392-x





