4月20日,由中国学位与研究生教育学会、中国科协青少年科技中心主办,全国公共管理专业学位研究生教育指导委员会、建构中国自主的公共管理知识体系联盟联合主办,同济大学经济与管理学院承办的第九届中国研究生公共管理案例大赛决赛在上海顺利举行。我校师生在此次比赛中再创佳绩。


图片说明:华东理工大学大学代表队本次大赛获奖情况
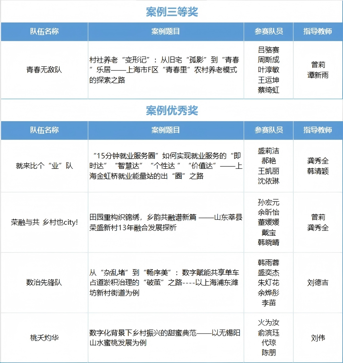
本届案例大赛共有全国268所院校的3115支队伍报名参赛。参赛师生1.53万人,我校选派14支队伍参加全国比赛。经过激烈角逐,在本届大赛新增调研报告赛道,我校“荣融与共 乡村也city!”队在曾莉、龚秀全老师的指导下入围全国32强并获得一等奖。团队讲述了山东莘县妹冢镇荣盛新村以党建为引领,经过13年的不断探索将4个独立分散的自然村融合为一个繁荣和谐的行政新村,并总结发展“一核带三合”工作方法,最终实现经济发展、社会和谐、文化繁荣、生态改善的和合共生新格局的真实案例,该案例也同时获得了大赛案例优秀奖。
“青春无敌队”在曾莉、谭新雨老师的指导下,案例入围全国100强并获得大赛案例三等奖。该案例的调研报告还同时获得了全国三等奖。本案例讲述了上海市F区依托“三块地”改革盘活农村闲置宅屋资源,历经租住式居家养老、嵌入式机构照护养老和互助式抱团在地养老3个阶段,探索出一条融合乡村振兴与养老服务的新路子,实现老年人“不离乡土、不离乡邻、不离乡音、不离乡愁”的养老愿景。F区也因地制宜地形成了大城远郊农村养老服务的“青春里”模式。

图片说明:团队成员在指导教师带领下开展项目实践
另有3支队伍进入大赛排名的前20%,获得优秀奖,分别是:聚焦上海市金虹桥驿站的“成长”脉络,展现“15分钟就业服务圈”的“就来比个‘业’队”;聚焦上海市浦东新区潍坊街道共享单车智慧治理平台数字化治理,为治理共享单车痛难点提供可借鉴范本的“数治先锋队”;讲述阳山水蜜桃产业通过数字化转型,实现了从传统农业向现代智慧农业跨越成功经验的“桃夭灼华”队。此外,扎根西江古镇,以一手资料为依托,通过调研探索为破解婚俗难题提供鲜活样本的“新风共育”队在此次案例大赛中获得调研报告三等奖。

图片说明:团队成员在指导教师带领下开展项目实践
学校MPA教育高度重视公共管理案例库建设和课程实践,不仅积极组织专业教师深入开展调研,挖掘具有代表性和创新性的案例素材,为教学与研究提供丰富资源,还鼓励学生参与案例收集与分析,通过课程教学、专业实践等方式,提升学生分析问题和解决问题的能力。此次大赛进一步提升了学生的调查研究能力和创新思维,为学校公共管理学科的教学与研究积累了宝贵资源。





