
3月13日,华东理工大学药学院/上海市新药设计重点实验室李洪林团队和武汉大学病毒学国家重点实验室徐可团队合作,在生物预印本网站bioRxiv上发表文章,报道了一类的抗新冠病毒肺炎候选药物和老药品种。

在此项研究中,研究团队发现并验证了宿主细胞的二氢乳清酸脱氢酶(DHODH)抑制剂能够通过抑制病毒复制和调节免疫两种途径发挥广谱抗病毒药效,发现了老药来氟米特(Leflunomide)和特立氟胺(Teriflunomide)可满足目前冠状病毒肺炎临床急需,同时,新设计的候选药物S312和S416也有望开发成为抗核糖核酸(RNA)病毒的特效新药,为将来冠状病毒及其他急性RNA病毒的感染性疾病防控战做好候选药物的储备。
抗病毒药物可分为两大类:直接作用于病毒自身的抗病毒药物(DAA)和靶向宿主因子的抗病毒药物(HTA)。由于DAA药物具有病毒特异性,已有的DAA药物对新发病毒的治疗效果受限或完全无效,而重新研发新的DAA药物也是“远水解不了近渴”。相比较而言,靶向宿主因子的HTA药物在控制新病毒疫情上具有明显优势,病毒是寄生生物,必须依赖宿主复制,HTA药物不仅可有效抑制病毒核酸的快速复制,还能对抗病毒耐药突变,做到“以不变应万变”。因此,具有广谱抗病毒药效的HTA药物的研发一直是抗感染新药研发领域追求的目标,但由于此类药物靶向宿主,同时也是双刃剑,需更多考虑安全性问题及较差的体外-体内药效转化问题,故此类药物的研发往往事倍功半,劳而少功。
李洪林团队和徐可团队经过多年的深度合作,联合攻关,从短期内快速发现有效的临床治疗药物及中长期研发特效的候选新药作为研发储备考虑,在靶向宿主的广谱抗病毒候选药物研究方面取得了重要进展。李洪林团队前期发展了多种药物设计方法,针对嘧啶合成的关键酶DHODH,设计了两个新型强效候选药物S312和S416,联合徐可团队研究并验证这两个候选药物与已有DHODH抑制剂——来氟米特和特立氟胺的抗病毒药效。结果显示,该系列抑制剂对多种RNA病毒都具有广谱抗病毒活性,且S312和S416体外抗病毒效果均优于特立氟胺。

新型高效DHODH抑制剂的发现与设计
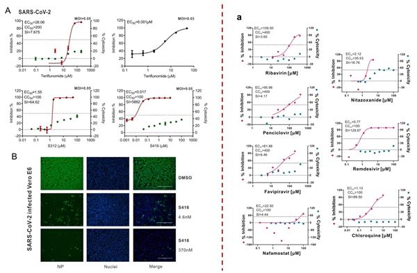
在开展此项研究的过程中,正值国内新冠疫情暴发,基于前期的研究结果和作用机制分析,合作团队迅速响应开展了针对抗新冠病毒的活性测试。结果表明两候选药物S416和S312抗新冠病毒EC50分别为0.017 μM和1.6 μM;S416细胞试验抗病毒作用比瑞德西韦强45倍;比氯喹的活性强60余倍,是目前已报道的体外抑制活性最强的抗SARS-CoV-2候选化合物。
同靶点的现有老药来氟米特的活性代谢产物特立氟胺,在细胞水平抗SARS-CoV-2的EC50药效优于法匹拉韦2倍以上,若通过首日负荷给药,以10mg/天的低剂量来氟米特便可维持较高的血药治疗浓度,提示老药来氟米特或特里氟胺可能具有较好的抗新冠病毒的临床应用潜力。

DHODH抑制剂(左)与法匹拉维, 瑞德西韦和氯喹等抑制剂(右)的细胞水平抗SARS-CoV-2药效比较
相比核苷类药物的抗病毒多巧妙地采用“移花接木”策略(如核苷类似物样的假原料被掺入病毒基因组,导致病毒基因合成终止),合作团队设计的候选药物的抗病毒机制则是“釜底抽薪”,即阻断嘧啶碱基的从头合成过程,直接切断病毒RNA合成的原料供应。该候选药物前期已经完成初步毒理和药代试验,具有良好的成药性,获得国家“十三五”新药创制重大专项支持,作为新型抗流感候选药物正在开展临床前研究。
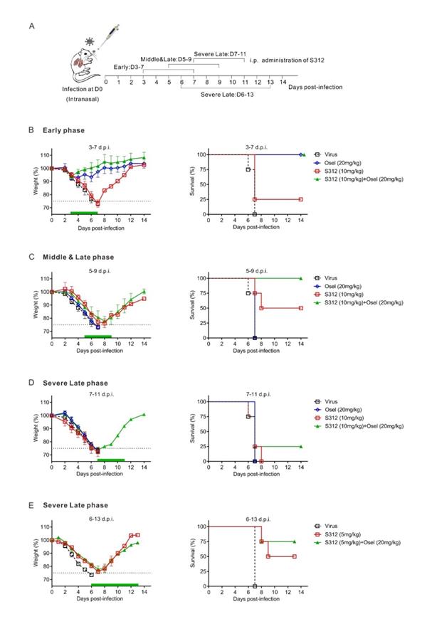
DHODH靶点虽然具有开发成广谱抗RNA病毒的潜力,但其抑制剂在体内广谱抗病毒方面的应用可行性一直悬而未解。合作团队通过开发高效的DHODH抑制剂,通过体内外药效实验验证到DHODH基因敲除严重影响病毒基因组复制的量化指标,而病毒基因组复制所需的原料则可以拯救病毒复制,证明了DHODH抑制剂是有效的RNA病毒广谱抑制剂。此外,流感和冠状病毒等RNA病毒的感染后期会诱发机体的过度免疫反应,体现为细胞因子风暴。靶向宿主的抗病毒药物可通过阻断核酸合成的一些关键酶、同时兼顾调节自身免疫的效果,达到抗病毒抗炎双效作用。研究团队首次在动物体内证实DHODH候选药物在致死性流感病毒感染小鼠中具有100%的保护效果;特别是在感染晚期使用时,效果明显优于DAA类药物。通过检测感染小鼠的肺泡灌洗液,发现DHODH抑制剂可降低IL6, MCP-1, IL5, KC/GRO(CXCL1), IL2, IFN-γ, IP-10, IL9, TNF-α,GM-CSF, EPO, IL12p70, MIP3α and IL17A/F等炎症因子水平。进而,研究团队提出DAA和HTA的组合用药是抗病毒治疗的一种有效策略。

S312在甲型流感病毒感染小鼠中的体内抗病毒活性

与DAA药物Oseltamivir相比,S312在晚期和严重感染阶段更有效
鉴于老药来氟米特和特立氟胺已在临床上广泛用于类风湿性关节炎、狼疮性肾炎、多发硬化症等多种自身免疫性疾病的治疗,与糖皮质激素、羟氯喹、甲氨蝶呤等免疫抑制剂相比,来氟米特的副作用较少,可长期服用,安全可靠;且此类药物作用机制及药效明确,作为临床急用,合作团队已建议武汉大学附属人民医院开展来氟米特在新冠病毒肺炎中度和重症病人中临床试验研究,并已在中国临床试验中心完成注册申请。
该研究受到了国家重点研发计划,国家自然科学基金项目及国家“重大新药创制”科技重大专项的资助。
原文来源: 上海科技报 | 发表时间:2020-03-13 | 作者:陶婷婷
原文链接: http://www.duob.cn/content.html?id=208925





