近日,《纳米快报》期刊报道了华东理工大学机械与动力工程学院张博威等基于单原子催化的多模态化学传感方向的研究工作。
抗坏血酸(AA)、多巴胺(DA)、尿酸(UA)和一氧化氮(NO)参与生物体的各种生理和病理过程,对其进行定量检测对于有效预防和诊断这些疾病至关重要。当下,此类传感以贵金属催化剂为主且检测能力单一,无法满足低成本与多功能的应用需求。
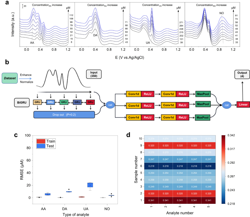
为解决上述问题,该团队提出了一种制造“高载量双结构单原子”的合成策略,选择性地去除二维Ti3C2中的部分外层Ti原子和表面O基团,以使Pt原子能够密集且均匀地分布在表界面(SA Pt-Ti3C2)。实验和理论计算结果表明,由于相邻的两种配位结构之间存在显著的协同作用,使SA Pt-Ti3C2对AA、DA、UA和NO表现出优异的响应性能。在机器学习算法模型对多种传感信号的解析处理下,可实现对混合物中的多组分浓度的准确预测。因此,该工作为多模态传感的应用提供了指导。

图片说明:多模态传感测试与信号分析及预测
该研究工作以华东理工大学为通讯单位。机械与动力工程学院博士研究生褚天舒为论文的第一作者,张博威特聘研究员和轩福贞教授为论文的共同通讯作者。研究工作得到了国家自然科学基金、上海市基础研究特区等项目的资助。
原文链接:https://doi.org/10.1021/acs.nanolett.4c02428
