近日,华东理工大学药学院、生物反应器工程国家重点实验室、光遗传学与合成生物学交叉学科研究中心杨弋、朱麟勇、陈显军教授组成的研究团队在活细胞RNA成像技术研究中取得突破性进展,在国际著名学术期刊《自然—化学生物学》(Nature Chemical Biology)以长篇论文(article)形式在线发表研究论文。

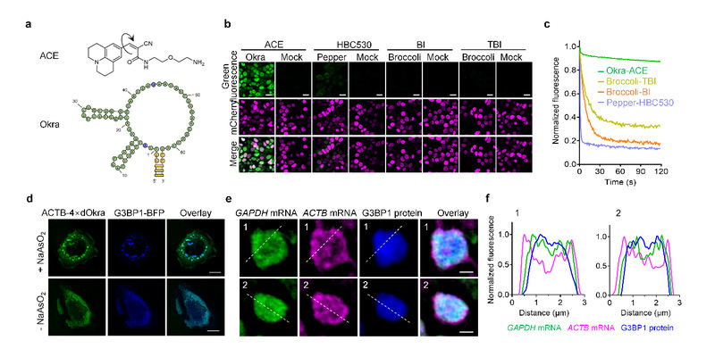
针对上述技术挑战,研究团队创新发展了具有高亮度和高稳定性的新型绿色荧光RNA,称为Okra505。Okra505由Okra RNA适配体和新型荧光团分子ACE构成,Okra可以以纳摩尔级的高亲和力结合ACE,并显著激活其产生明亮的绿色荧光。Okra505具有低Mg2+依赖性、高温度稳定性、高pH耐受性、不含有G-四链体等优点。进一步研究结果表明,Okra505在活细胞成像亮度以及光稳定性方面相较于前人报道的绿色荧光RNA提升了1-2个数量级,可实现细菌和哺乳动物细胞内低丰度mRNA的高亮度和低背景成像。受益于高亮度和高光稳定性的优点,Okra505可以被用于实时监测哺乳动物细胞内应激颗粒(Stress granules,SGs)的形成以及解聚过程,以及探究ATP能量分子对应激颗粒动力学过程的影响。通过与Pepper620联合实用,Okra505还可被用于应激颗粒内不同mRNA分布的结构光照明超分辨成像(SIM),揭示了不同mRNA在颗粒中分布的异质性和不均一性。

绿色荧光蛋白是人类从大自然中发现的首个荧光蛋白,它的发现和发展极大地促进了蛋白质功能机制的解析。Okra505是目前报道的最亮、最稳定的绿色荧光RNA,填补了活细胞单色或多色RNA成像中明亮稳定绿色荧光RNA的空缺。Okra505不仅可以对mRNA进行长时间连续成像与示踪,还首次实现了活细胞RNA的绿色单色和双色超分辨成像。综上,Okra505将为RNA复杂生物学功能与调控机制研究提供极具价值的实用工具,也有望为活细胞生物传感、即时诊断甚至实时诊断技术的发展提供新的机遇。
原文链接:https://www.nature.com/articles/s41589-024-01629-x
