高三考生注意啦!华东理工大学、上海大学今天发布2020年上海市综合评价录取改革试点招生简章。想要报考的考生可于6月10日至25日登录“综合评价录取报名系统”(http://bm.chsi.com.cn/)完成网上报名。具体申请及选拔程序详见↓
PS.复旦、交大此前已经公布2020年上海市综合评价录取改革试点招生简章。
华东理工大学
一、报名条件
符合2020年上海市普通高等学校招生全国统一考试报名条件,品学兼优、身体健康、综合素质高的学生均可报名。
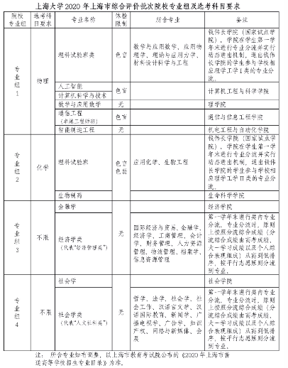
二、招生计划及专业
综合评价批次招生院校专业组和科目要求
最终招生专业与计划以上海市教育考试院公布为准。
三、报名方式与选拔程序
(1)6月10日-25日17:00,考生可登录“综合评价录取报名系统”(https://bm.chsi.com.cn/),自行注册、获取报名号,在网上根据提示填写相关信息并在线提交有关申请材料。考生无需邮寄纸质的申请材料。
(2)对按报名要求提交完整有效报名信息的考生,学校将进行初审。初审结果分合格、不合格两档。初审结果预计于6月底在综合评价录取报名系统(https://bm.chsi.com.cn/)和学校网上报名系统(https://wsbm.ecust.edu.cn/ )中公布。
(3)所有考生必须参加高考。高考出分以后,初审合格且达到上海市公布的特殊类型招生控制分数线的考生,须根据上海市教育考试院的规定填报“综合评价录取批次”志愿。考生的专业志愿以该批次填报的志愿为准。考生在填报高考专业志愿时,选考科目必须符合学校相关专业的选考科目要求。
(4)上海市教育考试院根据考生的高考成绩、填报志愿,按照学校各“院校专业组”招生计划数的1.5倍确定入围校测考生名单(末位高考同分考生均予以投档)。考生综合素质评价信息将作为面试专家进行评价的重要参考依据。入围面试考生需参加学校组织的面试,未参加面试者,面试成绩以零分计入综合总分。
(5)学校根据考生综合总分高低排序确定拟录取公示名单。拟录取公示名单由校本科招生工作委员会审定,并经上海市教育考试院审核后,学校将予以录取。录取考生名单将在学校本科招生网、上海市教育考试院网站、教育部阳光高考平台进行公示。综合总分计算方法如下:
综合总分=高考成绩(满分折算为850分)+面试成绩(满分按150分计)
(6)关于综合总分相同时的说明:若考生综合总分相同时,则依次以高考成绩、高考数学成绩排序录取。
(7)考生综合素质评价信息、高中学业水平合格性考试成绩将由上海市统一向学校提供。
四、组织机构
学校综合评价录取招生工作受校本科招生工作委员会统一领导,由校本科生招生办公室负责具体实施,接受校招生工作监督小组监督。
五、咨询及联系方式
徐汇校区地址:上海市徐汇区梅陇路130号研究生楼十四层,华东理工大学本科生招生办公室
邮政编码:200237
咨询电话:021-64252763
传真号码:021-64253762
电子邮件:zsb@ecust.edu.cn
本科招生网:https://zsb.ecust.edu.cn/
六、监督机制
学校严格执行教育部、上海市相关文件精神,认真贯彻高校招生“阳光工程”的各项要求,加强招生录取信息公开,自觉接受社会及舆论监督。在招生过程中加强材料初审和测试安排的管理,综合评价录取过程中将遵循以下原则:招生简章公开、选拔方法公平、专家组成随机、全程录像监控、录取结果公示,严防相关人员权力寻租。
学校监督电话:021-64252688。
上海大学
招生对象及报名条件
符合2020年上海市普通高等学校招生全国统一考试报名条件,思想品德优秀,理想信念坚定,高中学业水平合格性考试成绩全部合格,且具有学习潜力,综合素质高,全面发展的学生均可报名。
招生计划及专业
具体招生计划见上海市教育考试院《2020年上海市普通高等学校招生专业目录》。

报名方式与选拔程序
(一)网上报名:
6月10日10:00—6月25日17:00考生登录“综合评价录取报名系统”,网址http://bm.chsi.com.cn/(以下简称“报名系统”),选择“综合评价录取”招生类型进行报名。考生根据提示完整提交个人信息,下载并打印申请表,经本人签字、中学负责人签字、盖章后,扫描或拍照上传至报名系统,无需邮寄报名材料。
(二)初审:学校组织专家组根据学生网上报名信息,并参考综合素质评价信息进行审核。综合素质评价信息由学校通过上海市普通高中学生综合素质评价信息管理系统获取,无需考生提供。
(三)公布初审合格名单:6月28日-29日,考生可登录“报名系统”查看是否通过初审。
(四)填报志愿:高考出分后,初审合格、高中学业水平合格性考试成绩全部合格且高考成绩达到上海市公布的特殊类型招生控制分数线的考生,在综合评价批次填报志愿(填报方式、填报时间以上海市考试院规定为准)。
(五)上海市教育考试院依据高考成绩,按学校各专业组招生计划的1:1.5确定入围校测考生名单(末位同分考生全部入围校测),其中高中学业水平合格性考试成绩全部合格的考生方可获得面试资格。考生可登录“报名系统”查看是否获得校测资格。
(六)面试
8月3日-4日,学校校测。校测方式为面试,面试主要考察考生理想信念、思想品德、逻辑推理、表达理解能力、创新思维、综合素质等内容。考生的综合素质评价信息作为面试的重要参考。校测满分150分。不参加校测,校测成绩以零分计入总分。具体校测时间、地点将在“报名系统”中另行公布。
(七)确定拟录取考生名单
按考生总成绩从高到低排序,分专业组按各专业招生计划及考生专业志愿确定拟录取名单。总成绩相同时,比较高考成绩;高考成绩相同,专业组1、专业组2依次比较数学、外语、语文成绩,专业组3、专业组4依次比较语文、外语、数学成绩。
总成绩计算公式:
总成绩 = 高考成绩×850÷660 + 面试成绩
拟录取公示名单由学校招生工作领导小组审定,并经上海市教育考试院审核后,学校将予以录取。录取名单将在教育部阳光高考平台、学校本科招生网进行公示。被录取的考生不再参加上海市后续各批次高考录取,未被录取的考生可正常参加上海市后续各批次高考录取。
监督约束机制
(一)上海大学综合评价录取工作在上海市教委、校本科招生工作领导小组的领导下进行,同时接受上级和学校纪检监察部门监督检查。
(二)遵循“公开公平公正、择优录取”的原则开展综合评价录取工作,学校纪检监察部门监督选拔程序。面试过程全程录音录像。
其他须知
(一)考生须承诺提交的所有材料客观、真实。如有虚假内容,入学前发现的将取消今年综合评价录取的报名、考试和录取资格,并将有关情况通报上海市教育考试院,由上海市教育考试院依照相关规定取消今年高考报名、考试和录取资格,并视情节轻重暂停1-3年参加各类国家教育考试;入学后发现的取消学籍;毕业后发现的取消毕业证、学位证。对于综合评价录取工作中出现的违规违纪行为,按照《国家教育考试违规处理办法》《普通高等学校招生违规行为处理暂行办法》严肃处理。
(二)综合评价录取工作严格执行考试回避制度。
(三)学校不举办任何形式的考前辅导班,也不对考生和家长作任何形式的承诺。
(四)学校严禁中介机构参与招生考试工作。
(五)联系方式:
上海大学本科招生网:http://bkzsw.shu.edu.cn
咨询电话:021-66134148
监督电话:021-36215782
电话接听时间:工作日上午 9:00-11:00,下午 1:00-4:30
原文来源: 赏花发布 | 发表时间:2020-06-09 | 作者:上海发布
原文链接: https://mp.weixin.qq.com/s/PqgcF2R0i7raxHN2CUKEuw
