法国品牌LaTourangelle(拉杜蓝乔)照片
东方网记者程琦7月22日报道:近日,网红辅食、法国品牌LaTourangelle(拉杜蓝乔)的核桃油产品被经进口商“千麦实业”自曝塑化剂超标一事,引得“宝妈群”炸了锅,并且“拉杜蓝乔”也一度登上微博热搜。不过,近日,LaTourangelle生产商从法国来到上海召开记者会,否认了这一说法,并表示“我们每一批次的产品在出厂前,均经过严格的自检,不存在塑化剂超问题。生产商称,已于今年6月终止了与进口商“千卖”的合作,并且“拉朵安健”是唯一官方中文名。
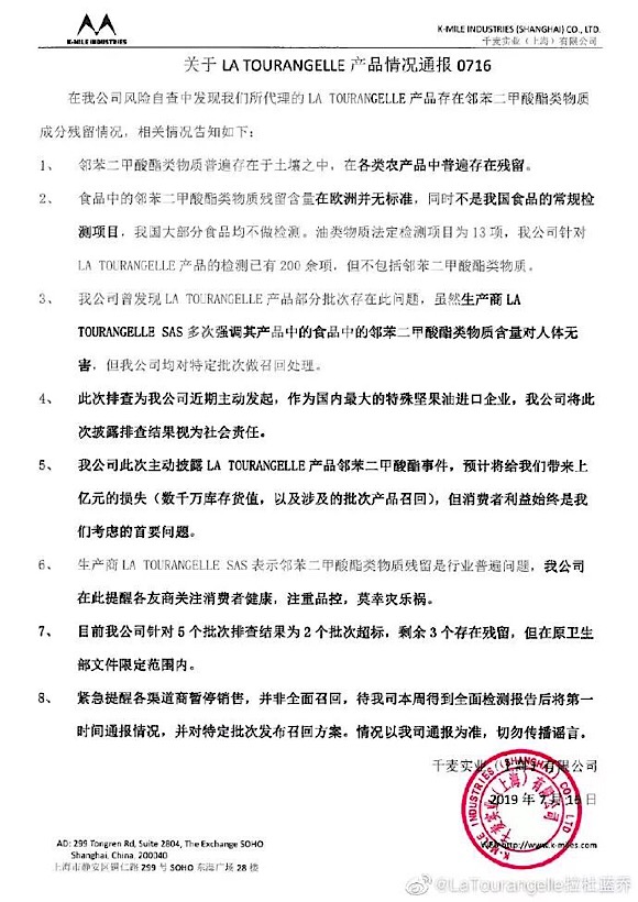
“千麦实业”召回内容
进口商自曝:塑化剂超标,紧急召回
LaTourangelle是法国品牌,宣称有百余年历史,是新晋蹿红的婴幼儿食品,受到国内宝妈和孕妇的推崇。在国内的电商宣传中该品牌的核桃油被归为婴幼儿辅食或调味品,6个月以上婴幼儿即可食用,而价格均在每瓶500毫升100元以上。
7月16日,LaTourangelle的进口商“千麦实业”通过微博发布声明,称公司代理的拉杜蓝乔产品存在邻苯二甲酸酯类物质(塑化剂)成分残留,要求各渠道商暂停销售,并对特定批次产品发布召回方案。
消息一出,便在妈妈群里激起千层浪。有网友说,“100多块你给我瓶水都行,不能给瓶毒药吧”。也有网友说,“我家孩子也在吃这个产品,都想带孩子检查一下身体了。”
根据千麦实业发布的第三方机构出具的报告显示,其委托检测的拉杜蓝乔2款不同包装的核桃油产品,邻苯二甲酸酯类物质检测结果分别为1.86mg/kg和1.17mg/kg。不过,千麦实业表示,此次排查为其公司近期主动发起,在针对5个批次的排查后,结果为2个批次超标,剩余3个存在残留,但在原卫生部限定范围内。
根据原卫生部办公厅2011年发布的《关于通报食品及食品添加剂中邻苯二甲酸酯类物质最大残留量的函》,该物质在食品、食品添加剂中的最大残留量为1.5mg/kg。2014年,国家食品安全风险评估中心对这一残留量做了进一步解释,即当发现食品中“塑化剂”含量超过1.5mg/kg 时,需要溯源排查含量过高的原因,排除违法添加。
静安市场监管部门通报
监管部门调查:申报类别为食用油,非婴幼儿专用食品
进口商自曝后,监管部门介入调查。17日,静安区市场监管局通报了对乔麦实业(上海)有限公司代理的拉杜蓝乔核桃油邻苯二甲酸酯类残留情况。
通报称,经査企业注册名为:乔麦实业(上海)有限公司,持有食品经营许可证与营业执照,经营的拉杜蓝乔核桃油产品来自法国。经上海海关核査,该类产品申报类别为食用油,非婴幼儿专用食品。
上海市市场监管部门表示,已责令该企业停止销售相关食品,督促其尽快下架召回涉事产品,防范食品安全风险。目前,企业已停止销售全部涉事产品,下一步,将对涉事企业所售产品有关情况进一步开展调査,如发现违法违规行为将依法予以严肃查处,切实保障食品安全。
监管部门发声后,记者检索发现,目前该品牌的天猫官方旗舰店和京东自营旗舰店的所有产品均已下架。而18日晚间,千麦实业也进一步公布了13批次拉杜蓝乔核桃油召回名单,召回集中在2019年1月-3月期间生产,有250ml和500ml两种规格,部分为黑罐产品。
生厂商召开记者会
生产商回应:前销售商违反商业诚信,出现商标纠纷
不过,针对千麦实业一系列的行为,隶属于法国绿十字油制品有限公司旗下品牌的LaTourangelle法国生产商则表示,产品符合中法两国标准,千麦实业从未取得合法授权,并公布双方的商标纠纷了。20日,法方生厂商还在上海举办了媒体情况说明会。
LaTourangelle亚太总裁Virginie FULCRAND表示,我们在国内正规渠道销售的全系列产品,均为法国原罐进口,且符合欧盟和中国相关标准。“每一个批次的产品在出厂前,均经过严格的自检,不存在邻苯二甲酸酯类物质残留超出标准的问题。近日也委托欧洲最权威的第三方检测机构之一 Eurofins对产品进行了检测,最新出炉的报告显示我们产品中邻苯二甲酸酯类物质残留远低于相关残留标准。”
法方生产商表示,千麦实业及其关联公司美国千麦公司,以绿十字油公司的商标或商标标识或近似标识,在中国申请注册了一系列商标,认为其违反基本的商业诚信原则,将对相关商标提出无效申请,并追究法律责任。
“在发现千麦实业擅自以La Tourangell的商标或其商业标识或近似标识在中国申请注册商标后,已经停止向千麦实业销售La Tourangell产品,并于今年6月停止合作。”法方还称千麦实业是公司前进口商,现官方进口商为隽宇公司(隽宇供应链管理(上海)有限公司),分销商为CSFA集团。La Tourangelle已于2019年4月起使用新的中文名“拉朵安健”,并强调这是唯一官方在中国使用的名字。
针对法方的说法,千麦实业则称,自己是绿十字油公司授权的中国独家代理商,“至今有效,合法合规”。
经销商、生产方各执一词,信息相左。对此,记者根据双方的说法查询了中国商标网发现,由千麦实业申请的“拉杜蓝乔”商标状态处于“驳回复审中”,而由绿十字公司于2019年2月27日申请的“拉朵安健”商标于7月13日获得初步审定,状态为“等待实质审查”。
专家观点:少量塑化剂残留不会危害健康
商家纠纷闹得沸沸扬扬,涉事企业所售产品也在进一步调査中。那么如若食品中含有塑化剂到底会有怎样的影响呢?对此,华东理工大学生物工程学院食品科学与工程系教授刘少伟在接受东方网记者采访时表示,商家自曝的邻苯二甲酸酯类物质,通俗说就是塑化剂,或者增塑剂,是做塑料时的一种添加剂。目前添加于塑料制作的塑化剂有20余种。塑料瓶装的油,多多少少都存在塑化剂迁移的情况。一方面因为该物质具有脂溶性,另一方面也由于加热条件。至于包装上的塑化剂多少迁移至油脂里,主要取决于塑料的材质。也就是说,食用油里检测出微量的塑化剂成分,并不奇怪。
2017年10月,世界卫生组织国际癌症研究机构公布的致癌物清单中,将“塑化剂”列为2B类致癌物,但并不代表摄入后就一定致癌。根据国家安全风险评估中心发布的相关信息,对于60kg体重的人来讲,每天摄入3 mg以下剂量都是安全的,与欧洲食品安全局制定的安全限量一致。目前来看,这个产品中塑化剂最大含量在1.9mg/kg,依照5kg婴儿体重需要每天摄入142毫升才会对人体造成损害,而5kg婴儿一天摄入量不超过1毫升(20滴)。
“孩子每次的食用量通常不会太多,一般不会产生危害,家长们无需过度恐慌。”刘少伟说,塑化剂作为生产过程中引入的杂质,严禁在食品、食品添加剂中人为添加,其风险控制可以通过食品生产包装过程中接触的塑料进行规范。一般情况下,其残留量远远低于有害量,只要生产符合规范,残留量不会危害健康。
不过,刘少伟还提醒消费者,无论是外国网红食品,还是国内网红食品,都不要盲目崇拜,要理性看待食品,食品不是药,没有特殊功能,只要宣传特殊功效的食品,都是不真实的。
刘少伟表示,从消费端来看还存在的问题是健康意识与健康知识不能同步,如今中国的消费者,在大健康和食品安全方面的意识已经很强烈,最关键的一个问题是中国的消费者整个知识结构不完善。相比双方争论的结果,果断召回固然值得称赞,但食品安全仍是中国消费者难以绕过的一道坎。
原文来源: 东方网 | 发表时间:2019-07-22 | 作者:程琦
原文链接: http://sh.eastday.com/m/20190722/u1ai12691493_K36320.html
