想进华理、上财的同学们注意了!
两校今天正式公布了2019年度自主招生简章。本次自主招生采用网上报名的方式,华东理工大学报名时间为4月3-12日,上海财经大学报名时间为4月2日10:00至4月15日15:00。符合申请条件的同学请登录(https://gaokao.chsi.com.cn/zzbm/ ),自行注册、获取报名号。具体选拔对象、招生专业、申请程序等,详见↓
华东理工大学
一、招生计划与专业
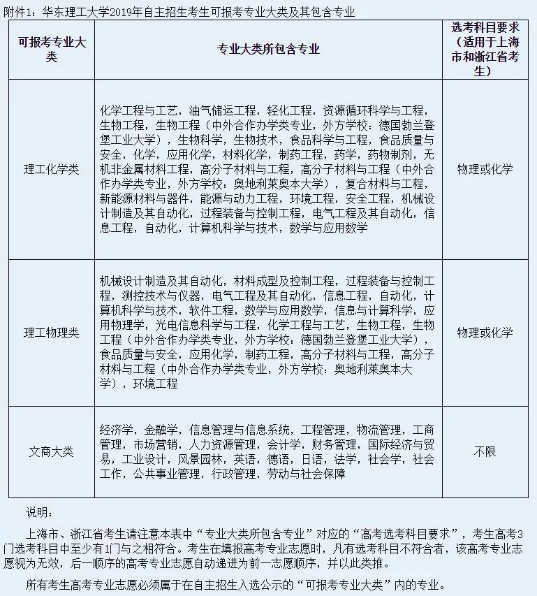
自主招生计划156名。自主招生的专业包括理工物理类、理工化学类、文商大类,具体详见附件1。
二、申请条件
申请对象为具有学科特长、创新潜质的综合素质优秀的理科高中毕业生(其中,上海市和浙江省不区分文理科),在高中阶段表现突出且符合下列条件之一者:
1. 在全国中学生五项学科竞赛(数学、物理、化学、生物学、信息学)中获得全国决赛一、二、三等奖的考生,以及获得省级赛区一等奖的考生。获奖名单须在中国科协网站公示,公示网址:http://gs.cyscc.org/。
2.参加全国青少年科技创新大赛、“明天小小科学家”奖励活动获全国一、二、三等奖的考生。获奖名单须在中国科协网站公示,公示网址:http://gs.cyscc.org/。
3.在2018年上海市高中学生化学竞赛中获一等奖的考生。获奖名单须在上海教育网站公示,公示网址:http://www.shmec.gov.cn/web/jyzt/jshd16/detail.html?id=98905。
三、报名及材料审核
1.考生网上报名
符合上述“申请条件”之一的考生可以登录“特殊类型招生报名平台”(https://gaokao.chsi.com.cn/zzbm/ ),自行注册、获取报名号,在网上根据系统提示填写相关信息、打印由系统生成的自主招生申请表等相关材料。根据系统提示,按要求上传相关材料。
论文和专利不得作为报名材料上传。
2.书面材料提供与寄送
书面报名材料包括打印的自主招生申请表和其他材料。其他材料主要包括获奖证书(证明)复印件及反映考生综合素质发展情况的写实性材料等(不包括论文和专利)。
考生提交的所有报名材料必须经中学审核、校长签字和中学盖章,并在中学网站和班级详尽公示。
考生报名材料中有关获奖证书等应在学校自主招生报名时间之前取得,不得事后补报。
请用A4纸打印材料,并按照“申请表”和“其他材料”的顺序装订,装订时请确保无硬纸、无塑封、无封面和底面。请精选材料,总页数不宜超过15页。
考生报名材料经中学盖章确认后寄送到学校本科生招生办公室(建议使用邮政EMS特快专递),所有申请者递交的申请材料一律不予退还。
3.材料审核
学校将组织由相关学科专家对考生报名材料进行初审,择优确定初审合格名单,并在阳光高考平台予以公示,考生所提交的竞赛获奖情况等将在学校本科招生网站进行公示,公示无异议后初审结果生效。具备条件的高考改革试点省份考生的高中综合素质评价信息中相关内容将提供给专家作为重要参考材料。
材料初审合格且公示无异议的考生方可参加学校组织的测试。考生可以通过学校“网上报名系统”查询初审结果。其中,关于上海市和浙江省考生高考选考科目必须符合报考专业的科目要求,详见附件1。
四、选拔办法
1.测试。学校组织的测试包括综合面试和体育测试。体育测试内容包括肺活量、坐位体前屈和立定跳远,体育测试成绩不计入自主招生考核总分,测试结果作为自主招生入选资格认定的重要参考,体育测试方案详见附件2。
2.确定自主招生入选名单。根据考生测试结果,由校本科招生工作委员会研究确定学校自主招生入选考生名单。
3.自主招生入选考生名单按教育部的有关规定予以公示。
五、录取优惠政策
自主招生入选考生按生源地省级招生主管部门的要求填报自主招生高考志愿。
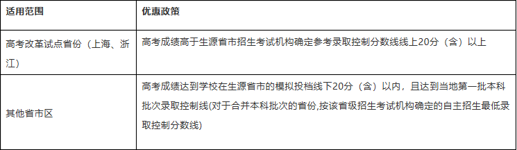
录取优惠政策为:(1)上海市、浙江省考生达到当地自主招生控制线上20分,且考生在填报高考专业志愿时,本人选报的3门高考选考科目中至少有1门必须符合高考专业志愿的选考科目要求(详见附件1);(2)江苏省考生达到江苏省理工类本科一批控制线上20分,且选测科目等级要求BB及以上;(3)其他省份考生达到学校在该省理工类本科一批最终模拟投档线下20分且不低于当地理工类本科一批录取控制分数线(合并本科批次的省份按该省确定的自主招生最低录取控制参考线执行)。
入选学校自主招生名单的考生,其高考投档成绩达到学校公示的录取优惠分值,如果学校能满足考生专业志愿,且考生体检不受限制,则予以录取;如未能满足考生专业志愿,且考生不服从专业志愿调剂,则予以退档。具体专业安排如下:考生高考专业志愿必须属于在自主招生入选公示的“可报考专业大类”内的专业。考生应填满所在省规定可填的专业志愿数且不能重复(重复填写的专业志愿只计算前1个,后面重复的专业视为空白)。具体按以下方式录取:(1)入选考生高考投档成绩排名(指自主招生入选并投档考生之间的排名,下同)在30%(含)以内的考生满足第一专业志愿;(2)排名在30%~60%(含)的考生满足第一或第二专业志愿(若第二个专业志愿为空白,则由学校统一安排专业);(3)排名在60%之后的考生由学校参考其所填报的专业志愿统一安排专业。
六、时间安排及相关说明
1.网上报名:4月3日至4月12日。
2.学校收取书面材料截止日期:4月15日(以收件日邮戳为准)。
3.材料初审结果查询及合格名单公示:4月底或5月上旬,考生可通过学校“网上报名及查询”系统查询初审结果。
4.网上付费及下载准考证:5月11日至20日,初审合格的考生须在学校“网上报名及查询”系统确认是否参加学校组织的测试,确认参加测试的考生网上支付报名考试费(77元)(沪价费〔2006〕5号、沪财预〔2002〕8号)、下载并打印准考证。无准考证者不得参加测试。
5.综合测试相关安排:综合面试和体育测试时间初步安排在6月16日、17日(如有变化另行公告)。届时学校在本科招生网上公告具体安排,请各位考生密切关注。综合测试地点设在学校徐汇校区(上海市徐汇区梅陇路130号)。
6.综合测试后结果查询:6月22日之前(具体时间另行公告)。
七、新生入学资格复查
新生报到时,学校将对录取的自主招生新生进行入学资格复查,将省级招办提供的电子档案、纸质档案与自主招生考生的申请材料逐一进行比对,有需要的可组织相关学科专家开展复测。
八、组织机构
学校自主招生工作在校本科招生工作委员会统一领导下进行,由校本科生招生办公室负责具体实施,接受校招生工作监督小组监督。
九、联系方式(含报名材料邮寄地址)
徐汇校区地址:上海市徐汇区梅陇路130号研究生楼十四层,华东理工大学本科生招生办公室(邮政编码:200237)。
咨询电话:021-64252763;传真:021-64253762。
电子邮件:zsb@ecust.edu.cn;
本科招生网:http://zsb.ecust.edu.cn。
十、监督机制及违规处理
1.学校严格按照教育部关于高校自主招生试点工作的相关要求,认真贯彻高校招生“阳光工程”的各项要求,加强招生录取信息公开,自觉接受社会及舆论监督。在招生过程中加强材料初审和测试安排的管理,采用多名专家“背靠背”分别独立审核、复核等方式,确保审核工作质量,面试采取专家、考生“双随机”抽签的方式,过程全程录音录像。自主招生过程中将遵循以下原则:招生简章公开、选拔方法公平、专家组成随机、全程录像监控、录取结果公示,严防相关人员权力寻租。
2.考生须承诺提交的所有材料客观、真实。如有虚假内容,将取消今年自主招生的报名、考试和录取资格,并将有关情况通报考生所在地省级招生考试机构,由有关省级招生考试机构依照相关规定取消今年高考报名、考试和录取资格,并视情节轻重暂停1-3年参加各类国家教育考试。
3.学校未委托任何个人或中介组织开展自主招生有关工作,不举办任何形式的辅导班。
4.学校自主招生实施的全过程接受校招生工作监督小组监督。监督电话:021-64252688。
十一、本招生简章解释权属华东理工大学本科生招生办公室。本招生简章若与教育部2019年关于自主招生规定不一致,则按最新文件规定执行。

上海财经大学
一 报名
(一)报名条件
符合教育部规定2019年高考报名条件,品质优秀、身心健康、社会责任感强、素质全面,具有明显财经专业兴趣、学科特长和创新潜质,高中阶段获得以下条件之一的优秀高中毕业生:
1、获得中国科学技术协会主管的全国五项学科竞赛省级赛区一等奖及以上奖项,竞赛包括:

2、获得全国青少年科技创新大赛或“明天小小科学家”奖励活动全国二等奖及以上奖项。
(二)报名时间
4月2日10:00至4月15日15:00。
(三)报名程序
考生登录“试点高校自主招生报名系统”(https://gaokao.chsi.com.cn/zzbm/)注册帐号,按要求填写报名信息,选择报考学校,撰写个人申请报告(1000字以内),包括自身成长经历及体会、个性特长及取得的成果、进入高校后的努力方向及设想等。报考类型选择“普通自主”,并填报专业志愿(可在学校招生专业中最多选择6个专业填报)。
网上报名需打印、扫描、上传以下材料:
1、打印由系统生成的申请表,经考生本人签字后,由所在中学审核,并加盖校级公章;
2、高中阶段获得的相关获奖证书。
考生提交的所有报名申请材料必须经中学审核和校长签字,并在中学网站和班级详尽公示。
注:考生上传相关报名材料、完成网上报名后无需寄送书面材料至学校。论文、专利不作为学校相关报名条件,请勿上传此类材料。
考生须承诺提交的所有材料客观、真实。如有虚假内容,将取消今年自主招生的报名、考试和录取资格,学校并将有关情况通报考生所在地省级招生考试机构,由有关省级招生考试机构依照相关规定取消今年高考报名、考试和录取资格,并视情节轻重暂停1-3年参加各类国家教育考试。
二 缴费及下载准考证
学习将成立自主招生报名材料审核工作领导小组,安排学科专家对报名材料初审,根据考生在高中阶段学习成绩、各类获奖情况等优中选优,确定通过初审的考生名单,学校将按教育部相关要求对通过初审的学生名单进行公示,并在学校本科招生网详尽公示考生提交的竞赛证书。
经公示无异议的初审合格考生于5月13日10:00至5月31日15:00期间登录“试点高校自主招生报名系统”缴纳测试费用(77元/人;收费依据:《上海市2018年度考试考务费目录清单》沪财税〔2018〕62号)。
缴费完成后于6月7日至6月14日登录“试点高校自主招生报名系统”下载打印准考证。
三 测试
(一)笔试
1、测试内容:数学、英语
2、测试时间:2019年6月15日上午
3、测试地点:上海财经大学
考生请于6月15日晚登录“试点高校自主招生报名系统”查询笔试结果,学校将按照自主招生计划的300%确定面试、体能测试名单,并在学校本科招生网上公布测试安排。
(二)面试
1、测试内容:综合评价考量学生的整体素质、身心品德、学科特长、创新潜质;主要从科学素养、经管潜质、综合能力等三个方面进行考量。
2、测试时间:2019年6月16日
3、测试地点:上海财经大学
(三)体能测试
1、测试内容:体能素养(肺活量测试、立定跳远、坐位体前屈,参考国家学生体质健康标准)
2、测试时间:2019年6月16日
3、测试地点:上海财经大学
注:各类测试具体时间、地点以准考证显示为准。
四 选拔录取
(一)招生计划
学校2019年计划通过自主招生选拔录取56名考生(公示名单不超过计划2倍),相关专业招生计划如下:

注:上海、浙江两地仅限选考物理的考生可填报数据科学与大数据技术(工学)、统计学类专业;学校招生专业(类)介绍、培养方案可在学校本科生招生网站查询。
(二)选拔规则
学校按照考生笔试和面试成绩计算综合成绩(总分500分,其中数学100分,英语100分,面试300分),根据考生所填报专业志愿,排序确定自主招生公示考生名单及拟录取专业(体能测试成绩作为重要参考依据)。专业(类)录取时按照33111的级差录取(即第二、三志愿的考生每档减3分与前一志愿的考生排序录取,之后各个志愿均减1分与前一志愿的考生排序录取),总分相同时按数学、英语笔试成绩排序。学校将于6月22日前公布自主招生公示考生名单。
(三)志愿填报要求及录取
获得学校自主招生公示资格的考生,在高考自主招生志愿中填报学校及学校指定专业,在高考录取时可以享受下列优惠政策,并按公示专业予以录取:
五 咨询
电话:021-65904372,65901267
网址:zs.shufe.edu.cn
六 组织与监督
学校主要负责人是维护自主招生考试安全和公平公正的第一责任人,具体工作在学校招生工作领导小组的直接领导下进行,工作方案、实施办法和最终录取结果均须报招生工作领导小组审核批准。
学校建立完善监督机制,监督举报渠道对社会公开。学校在实施本简章的过程中做到招生方案公开、选拔方法公平、录取结果公示。自主招生笔试、面试考核过程全程录像,笔试安排在国家教育考试标准化考点进行,面试采取专家、考生“双随机”抽签的方式。考生初审合格名单、公示合格考生名单、录取名单均实行四级信息公开。
对查实提供虚假申请材料的学生,学校将取消其自主招生相应资格,并将有关情况通报考生所在地省级招生考试机构,由有关省级招生考试机构依照相关规定取消其高考相应资格;入学后发现的取消其学籍;毕业后发现的取消毕业证、学位证。学校还将对录取的新生进行入学资格复查,将省级招办提供的电子、纸质档案与自主招生考生的申请材料逐一进行比对,并可能组织学科专家开展复测。
对于自主招生出现的违规违纪行为,按照《国家教育考试违规处理办法》《普通高等学校招生违规行为处理暂行办法》严肃处理。对于因疏于管理,造成考场秩序混乱、大规模舞弊、招生严重违规的,对相关责任人依法依规严肃处理并追责问责。
学校认真贯彻高校招生“阳光工程”的各项要求,自觉接受社会及舆论监督。学校未委托个人或中介组织开展特殊类型考试招生有关工作,不举办任何形式的辅导班等
监督电话:021-65903870
七 本简章解释权属上海财经大学招生办公室。
原文来源: 上海发布 | 发表时间:2019-04-02 | 作者:上海发布
原文链接: https://mp.weixin.qq.com/s/LMzRwNo7Ow2peIiff56qfw
